保健常识我知道教案旨在通过系统化的教学活动,帮助学生掌握基础健康知识,培养良好的生活习惯,本教案适用于小学中高年级学生,课程设计注重互动性与实践性,通过讲解、讨论、游戏等多种形式,让学生在轻松的氛围中学习健康知识。

课程开始时,教师可通过提问导入主题,如“你们每天会刷牙吗?”“知道为什么要吃蔬菜吗?”引导学生思考健康行为的重要性,随后进入核心知识讲解环节,内容涵盖个人卫生、合理膳食、运动健康、疾病预防四个模块,个人卫生部分重点讲解正确洗手方法、刷牙步骤及日常清洁习惯;合理膳食部分通过食物金字塔模型,介绍各类食物的营养作用及均衡饮食的重要性;运动健康部分强调每日运动时间及运动安全注意事项;疾病预防部分则普及常见传染病的预防措施,如戴口罩、勤通风等。
为增强教学效果,教师可设计互动游戏环节,设置“健康行为分类”游戏,将图片中的行为(如吃零食、跑步、熬夜)分为“健康”与“不健康”两类,让学生分组讨论并张贴;或开展“营养搭配小能手”活动,提供常见食物卡片,让学生自主搭配一日三餐,教师点评营养均衡性,还可播放短视频,演示正确洗手“七步法”或龋齿形成过程,通过视觉化内容加深学生理解。
课程总结阶段,教师引导学生回顾重点知识,并鼓励学生制定个人健康计划,如“每天刷牙两次”“选择水果代替零食”等,为巩固学习效果,可布置家庭实践作业,如记录一周饮食情况、与家长共同设计健康食谱等。
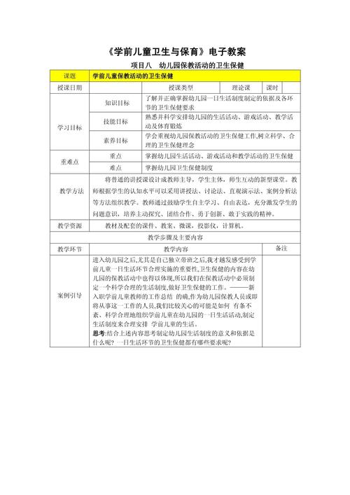
教学目标:

- 知识目标:掌握个人卫生、合理膳食、运动健康的基础常识。
- 能力目标:学会辨别健康与不健康行为,能自主制定简单健康计划。
- 情感目标:培养健康生活意识,树立“健康第一”的生活理念。
教学重点与难点:
- 重点:均衡饮食、个人卫生习惯的养成。
- 难点:将健康知识转化为长期行为习惯。
教学准备:
- 多媒体课件(含图片、视频、食物金字塔模型)。
- 互动道具:行为分类卡片、食物图片、健康计划表格。
- 学生用材料:健康行为记录表、彩色笔。
教学过程:
| 环节 | 时间 | 活动内容 | 教学方法 |
|--------------|--------|--------------------------------------------------------------------------|------------------|
| 导入 | 5分钟 | 提问互动:“哪些习惯能让身体更健康?” | 启发式提问 |
| 知识讲解 | 15分钟 | 分模块讲解卫生、饮食、运动、疾病预防知识,结合视频演示 | 讲授法+直观演示 |
| 互动游戏 | 10分钟 | “健康行为分类”游戏,小组合作讨论并分类图片 | 小组合作法 |
| 实践活动 | 10分钟 | “营养搭配”任务,学生自主设计三餐并说明理由 | 任务驱动法 |
| 总结与拓展 | 5分钟 | 回顾知识点,布置家庭作业(记录一周健康行为) | 总结归纳法 |
教学评价:
通过课堂参与度、游戏表现及家庭作业完成情况综合评估学生学习效果,重点关注学生是否将健康知识应用于实际生活。

相关问答FAQs:
Q1:如何帮助学生将课堂学到的健康知识转化为日常习惯?
A1:可通过“行为打卡”方式,让学生记录每日健康行为(如刷牙、吃蔬菜),每周进行小结;同时鼓励家长参与监督,形成家校合力,教师可在班级设立“健康之星”评选,通过正向激励强化习惯养成。
Q2:针对挑食的学生,如何引导他们接受均衡饮食?
A2:首先通过趣味讲解(如“蔬菜的营养力量”)让学生了解食物益处;其次开展“食物盲猜”游戏,让学生品尝不同食物并搭配趣味名称;最后鼓励学生参与简单的食物制作(如蔬菜沙拉),增强对健康食物的接受度。
