中学安全教育记载是学校安全管理的重要组成部分,通过系统化、规范化的记录,可以全面反映安全教育的开展情况、学生安全意识的提升程度以及学校安全管理的成效,这一记载不仅为学校安全工作提供数据支撑,也为教育主管部门督导检查、家校沟通协作以及突发事件应急处置提供重要依据。

在中学安全教育记载中,首先需明确教育内容的核心模块,根据中学生年龄特点和安全风险需求,教育内容应涵盖交通安全、消防安全、食品安全、防溺水、防欺凌、网络安全、心理健康、自然灾害防范及应急避险等多个领域,交通安全教育需包括交通规则识别、骑行安全、乘车安全及事故应对;网络安全教育则需聚焦个人信息保护、网络诈骗识别、健康上网习惯等,每个模块下需细化具体知识点,并结合真实案例或模拟场景增强教育实效性,如通过火灾逃生演练让学生掌握灭火器使用方法和疏散路线,通过角色扮演应对校园欺凌事件。
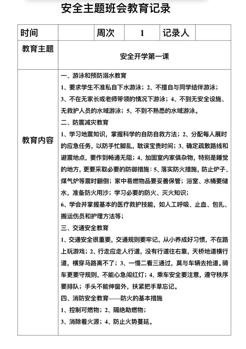
安全教育记载需规范记录形式与流程,学校可采用“班级日志+专项档案+数字化平台”相结合的方式:班级日志由班主任每日记录安全教育开展情况,包括主题、形式、参与人数及学生反馈;专项档案则针对重要教育活动(如安全主题班会、应急演练、专题讲座)进行详细记载,涵盖活动方案、过程影像、学生心得及总结反思;数字化平台可利用学校管理系统或第三方安全教育APP,实现数据实时录入、统计分析与动态更新,提升管理效率,记录内容需客观、具体,避免形式化,例如需明确“2025年9月15日,七年级(3)班开展‘防溺水’主题班会,观看警示教育片《珍爱生命,预防溺水》,组织学生签订《防溺水承诺书》,参与率100%”,而非简单记录“开展防溺水教育”。
安全教育记载应注重过程性评价与结果反馈,学校可通过安全知识测试、应急技能考核、行为观察等方式评估教育效果,并将结果纳入学生综合素质评价,每学期组织一次安全知识竞赛,测试学生对消防器材使用、急救电话拨打等基础知识的掌握情况;通过日常观察记录学生是否主动佩戴安全头盔、遵守交通规则等行为习惯,对评价中发现的问题,如学生应急避险能力不足、网络安全意识薄弱等,需及时调整教育方案,增加针对性训练,记载中需体现家校协作内容,如通过家长会传达安全教育要点,发放《致家长的一封信》,联合社区开展安全实践活动,形成“学校-家庭-社会”三位一体的安全教育网络。
为确保安全教育记载的规范性和连续性,学校需建立责任分工机制:德育处负责制定年度安全教育计划,统筹协调各部门资源;班主任为班级安全教育第一责任人,落实日常教育记录;任课教师结合学科特点渗透安全教育内容,如物理课讲解用电安全,体育课强调运动防护;安保部门协助开展应急演练和安全设施检查,记载资料需定期整理归档,保存期限不少于三年,以备查阅和评估。

相关问答FAQs
Q1:中学安全教育记载中,如何平衡记录的规范性与教师的工作负担?
A:为避免过度增加教师负担,学校可优化记录形式:一是简化表格设计,采用勾选式、选项式填写,减少文字描述量;二是推广数字化工具,如使用在线模板自动生成记录,支持语音转文字、图片上传等功能;三是明确记录重点,仅需记载关键信息(如教育主题、参与情况、突出问题),避免重复性内容,可将安全教育记录纳入常规教学管理,与班主任工作考核、班级评优等适度挂钩,通过激励机制提升教师重视程度,而非单纯作为额外任务。
Q2:如果学生在安全教育后仍发生安全事故,记载是否具有法律效力?
A:安全教育记载的法律效力主要体现在“学校已履行教育职责”的证明作用,根据《学生伤害事故处理办法》,学校需对学生进行安全教育和保护,若记载显示学校已按计划开展系统性教育(如定期演练、专题培训、家校沟通),并留存完整过程性资料,可在事故责任认定中证明学校已尽到合理注意义务,但需注意,记载内容需真实、全面,若存在形式化记录(如未实际开展教育却虚假记载),反而可能成为学校责任认定的不利证据,核心在于教育落实与记录真实性的统一,而非单纯依赖记载文本。
