青岛市义务教育政策近年来持续优化完善,以促进教育公平、提升教育质量为核心,在资源配置、入学机制、师资建设、课程改革等方面形成了系统化的制度体系,为全市义务教育阶段学生提供了坚实保障。

政策体系与发展目标
青岛市义务教育政策以《中华人民共和国义务教育法》为根本遵循,结合国家“双减”政策、优质均衡发展要求及地方实际,构建了“市级统筹、区县主责、学校落实”的管理机制,政策明确提出,到2025年实现义务教育优质均衡发展县(市、区)全覆盖,城乡义务教育一体化水平显著提升,教育公平和质量得到人民群众广泛认可。
当前,青岛市义务教育阶段学校实行“五四学制”(小学五年、初中四年),全市义务教育巩固率保持在99%以上,残疾儿童义务教育入学率达99.5%,基本满足每个适龄儿童少年接受公平优质教育的需求。
招生入学政策:公平与规范并重
招生入学政策是义务教育公平的“第一道关口”,青岛市严格落实“公民同招”“免试就近入学”原则,建立了“阳光招生”制度,确保招生过程公开透明。
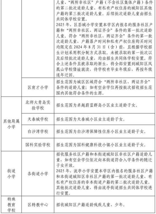
划片招生与多孩家庭统筹
各区市教育行政部门根据学校布局、适龄儿童少年人数及交通状况,科学划定学区范围,保障适龄儿童少年在户籍所在地就近入学,针对多孩家庭,推行“入学一件事”改革,允许符合条件的多子女在同一学区或相邻学区入学,减少家庭接送负担。
随迁子女入学保障
对于随迁子女,青岛市坚持“以流入地政府为主、以公办学校为主”的原则,简化入学流程,实行“一站式”服务,随迁子女凭居住证、就业证明等材料,可平等享受公办义务教育,目前全市随迁子女公办学校就读比例达92%以上。

特殊群体关爱政策
对残疾儿童少年,通过随班就读、特教学校就读、送教上门等方式保障入学;对留守儿童、困境儿童等群体,建立“一对一”帮扶机制,落实资助政策,确保“一个都不能少”。
表:青岛市2025年义务教育招生入学关键时间节点
| 环节 | 时间 | |
|---|---|---|
| 政策发布 | 5月上旬 | 市教育局公布招生政策,区县制定实施细则 |
| 网上报名 | 6月中旬-下旬 | 家长通过“青岛市义务教育入学服务平台”报名 |
| 资格审核 | 7月上旬 | 学校及相关部门审核报名材料 |
| 录取通知 | 7月下旬 | 发放录取结果,完成新生注册 |
教育资源均衡配置:缩小城乡差距
为破解“择校热”“大班额”等问题,青岛市通过“集团化办学”“学区制管理”“城乡结对”等模式,推动优质教育资源向薄弱地区和学校辐射。
集团化办学全覆盖
全市已组建义务教育阶段教育集团200余个,覆盖80%以上的公办学校,通过“名校+新校”“名校+弱校”模式,实现师资、课程、管理等资源共享,集团内教师交流比例不低于15%,有效提升了薄弱学校办学水平。
农村学校提质升级
实施“农村义务教育学校标准化建设”工程,近三年累计投入资金50亿元,改善农村学校办学条件,实现“校校通多媒体”“班班有智慧黑板”,通过“银龄讲学”“城乡教师轮岗”等政策,引导优质师资向农村学校流动。

薄弱环节改造
针对老旧校舍、运动场地不足等问题,实施“全面改薄”计划,2025年完成56所薄弱学校改造,新增学位2.4万个,全市义务教育学校大班额比例降至0.5%以下。
“双减”政策落地:减负与增效同行
青岛市严格落实“双减”要求,从作业管理、课后服务、校外培训三方面发力,构建教育良好生态。
作业与考试管理
建立“作业公示”“作业熔断”制度,小学一、二年级不布置书面家庭作业,三至六年级书面作业平均完成时间不超过60分钟,初中不超过90分钟,严控考试次数,小学一、二年级不进行纸笔考试,其他年级每学期考试不超过1次。
课后服务全覆盖
推行“5+2”课后服务模式(每周5天、每天至少2小时),提供作业辅导、科普、文体等多样化服务,满足学生个性化需求,目前全市义务教育学校课后服务覆盖率达100%,参与学生超85%,教师补助按标准足额发放。
校外培训规范
开展“校外培训治理百日攻坚”行动,压减学科类培训机构97%, remaining机构统一登记为非营利性,推行“资金监管”“黑白名单”制度,切实减轻学生校外培训负担。
师资队伍建设:强化专业支撑
教师是教育的第一资源,青岛市通过“引育留用”并举,打造高素质专业化教师队伍。
师资补充机制
实施“优秀师范毕业生引进”“紧缺教师招聘”计划,2025年新招聘义务教育教师5000余人,其中音体美、科学等学科教师占比提升至30%,推进“县管校聘”改革,打破教师流动壁垒,实现师资均衡配置。
专业发展支持
建立“市-区-校”三级教师培训体系,每年开展教师素养提升培训10万人次,覆盖师德师风、教学能力、信息技术等领域,设立“名师工作室”“名校长工作室”,发挥骨干教师的示范引领作用。
待遇保障落实
确保义务教育教师平均工资收入不低于当地公务员水平,绩效工资向乡村教师、一线教师倾斜,建设教师周转房1.2万套,解决乡村教师住房问题,提升教师职业吸引力。
特殊教育支持:保障每个孩子受教育权利
青岛市构建以随班就读为主体、特教学校为骨干、送教上门为补充的特殊教育体系,实现“一人一案”精准帮扶,全市共设立特教学校15所,随班就读资源教室覆盖率达100%,残疾儿童义务教育入学率、巩固率均保持高水平。
FAQs
问:青岛市义务教育阶段学生如何申请转学?
答:学生转学需符合户籍迁移、家庭住址变更等条件,家长向转入学校所在区市教育行政部门提交转学申请及相关证明材料(如户口本、房产证等),由教育行政部门根据学校学位情况统筹安排,转学一般在寒暑假前后办理,具体流程可通过“青岛市教育局官网”查询。
问:非青岛市户籍的适龄儿童入学需要满足哪些条件?
答:非青岛市户籍儿童需同时满足以下条件:①父母一方持有青岛市有效的居住证(在申报时已连续满半年);②父母一方在青岛市有合法稳定就业(签订劳动合同或办理营业执照);③儿童符合入学年龄要求,材料审核通过后,由教育行政部门统筹安排入学。
