想要提升英语作文水平,却苦于找不到即时、专业的反馈?在数字化学习浪潮中,一款优秀的作文评分应用正成为许多学习者不可或缺的得力助手,它不仅是简单的语法检查器,更是一位全天候的智能写作教练,能够从多维度为你的文章提供深度剖析与精准指导。

超越纠错:理解智能评分的核心维度
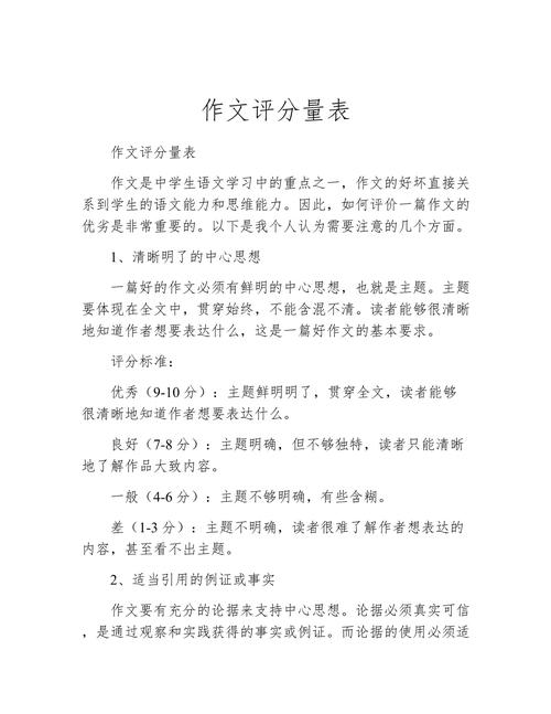
真正有效的作文评分工具,其价值远不止于纠正拼写和基本语法错误,它通常基于成熟的评估框架,对文章进行系统性分析,了解这些核心评估维度,本身就是提升写作能力的关键。
- 语言准确性与丰富度: 这是基础层面,优秀的应用不仅能识别错误,更能解释错误原因,帮助你理解规则,更重要的是,它能评估你的词汇多样性、用词恰当性以及句式的复杂程度,避免文章单调乏味,它会提示你是否过度依赖简单词汇,或句子结构是否缺乏变化。
- 内容结构与逻辑连贯: 文章是否围绕中心论点展开?段落之间是否有清晰的过渡?论点是否有足够的例证支撑?高级的评分系统会分析文章的整体架构,检查段落间的逻辑关系,甚至评估论点与论据的相关性,确保你的文章思路清晰、论证有力。
- 学术风格与规范: 对于应试或学术写作,遵循特定的文体规范至关重要,应用可以检测是否使用了口语化表达、是否存在不恰当的缩写,并引导你使用更正式、客观的学术语言,它也能提醒关于引用格式、文章长度等基本规范。
从评分到提升:将工具反馈转化为写作能力
获得一个分数或等级并非终点,关键在于如何利用这些反馈进行针对性练习,这才是作文评分应用最应被挖掘的价值。

- 精细化分析错误报告: 不要只看错误数量,而要深究每一个标记点,为什么这里用现在完成时比一般过去时更合适?这个连接词为何会导致逻辑关系模糊?主动思考并查阅相关语法点或写作原则,将每一次纠错变为一个知识点的巩固。
- 关注“提升建议”而非仅“错误”: 许多应用会提供替代短语、更优句式或扩展思路的建议,它会建议将“good”替换为“beneficial, advantageous, valuable”等更具体的词汇,有意识地采纳这些建议,能有效丰富你的语言表达库。
- 进行对比与迭代修改: 利用应用对同一篇文章修改前后的版本进行多次评分,观察在调整了论点陈述方式、优化了段落结构或丰富了词汇后,分数在各个维度上的变化,这个过程能直观地让你感受到何为“更优的写作”,形成深刻的肌肉记忆。
- 建立个人错误数据库: 定期回顾应用指出的常见错误类型,是词汇选择问题、时态混乱,还是主谓一致常出纰漏?整理这些个性化弱点,进行集中突破练习,实现从普遍纠错到精准提升的转变。
理性看待:明确工具的边界与人的主导性
尽管技术强大,但我们必须清醒认识到当前技术的局限性,并始终把握学习的主导权。
- 语境与文化理解的局限: 机器评分难以完全理解微妙的语境、文化内涵和创造性比喻,它可能无法欣赏一个精妙的双关语,也可能对某些文化特定的表达方式产生误判,对于文学性、创意性较强的文本,人工审阅依然不可替代。
- 逻辑与深度的审慎判断: 应用可以评估逻辑连接词的使用是否规范,但难以判断一个论点本身是否真正深刻、论证是否真正严密,文章思想的深度和创新性,最终依赖于写作者自身的阅读积累与批判性思考。
- 避免对分数的过度依赖: 分数是量化反馈的工具,而非写作的终极目标,切忌为了迎合评分算法而写作,导致文章生硬、模板化,真正的写作能力体现在清晰、有效、有说服力地传递思想,工具应服务于这一核心目的。
甄选与使用:选择适合你的智能伙伴
面对众多选择,如何找到最适合自己的应用?可以从几个方面考量:明确主要用途,是应对标准化考试(如雅思、托福、四六级),还是提升通用学术写作能力?针对性强的应用往往更有效,考察其反馈的详细程度,是仅仅标出错误,还是提供解释和修改范例?关注其是否具备范文库、写作指南等辅助学习资源,形成一个完整的学习闭环。

在实际使用中,建议将其融入常规写作练习流程:先独立完成写作,尽己所能;然后使用应用进行第一轮检查与修正;结合反馈进行深入反思和重写;如果可能,再将修改后的文章交由老师或同伴进行人工审阅,获取机器无法提供的视角。
科技为我们提供了前所未有的即时反馈与个性化路径,但语言学习的本质仍是思维与表达的训练,一款优秀的作文评分应用,如同一位严谨的陪练,能帮助我们快速发现技术性短板,规范写作框架,文采的淬炼、思想的深化和表达的地道,依然源于广泛而深入的阅读、持续不断的练笔以及与真实世界的思想交流,善用工具,但不为其所缚,在人与技术的协同中,稳步走向英语写作的自由与精熟。
